From the doorstep to the data center, innovative hardware design is reshaping user experience and system performance. Three recent design wins highlight how thoughtful component selection and strong partnerships are driving new capabilities across smart home, imaging, and RF switching applications.
Kwikset and Nordic Enable Smart Lock Connectivity
In a market where convenience and security go hand in hand, Kwikset’s Halo Select smart lock stands out by giving users the choice between Wi-Fi and Matter over Thread connectivity. Designed for compatibility with modern smart home ecosystems, Halo Select reflects a deliberate shift toward flexibility, robust security, and industry-standard compliance.

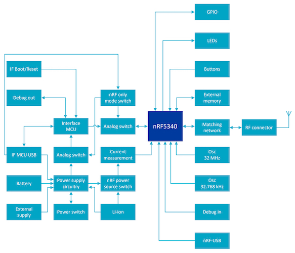
Block diagram of Nordic’s nRF5340 multiprotocol SoC. Image used courtesy of Nordic Semiconductor
At the heart of the system is Nordic Semiconductor’s nRF5340 multiprotocol SoC, paired with the nRF21540 RF FEM. The SoC’s support for Bluetooth LE and Thread, combined with Matter certification, made it a compelling foundation for a smart lock focused on interoperability. The RF FEM helps boost range and reliability, which is crucial for locks often positioned at the edges of a home’s wireless network.
The collaboration between Kwikset and Nordic fostered a stable development process, supported by Nordic’s mature nRF Connect SDK. Features such as a door status sensor and enhanced motor torque contribute to a positive overall user experience.
Infineon Powers Next-Gen USB Cameras for Industrial Vision
CIS Corporation has launched a line of USB 3.2 cameras aimed at high-bandwidth applications in robotics, medical imaging, and logistics, thanks to a partnership with Infineon Technologies.
CIS selected Infineon’s EZ-USB FX5 and FX10 controllers (datasheets linked) to bring 5 Gbit/s and 10 Gbit/s data rates to compact imaging systems. These controllers support LVDS interfaces and direct memory access (DMA), enabling the fast and efficient transfer of image data in real-time. Despite having no prior experience with USB 3.2, CIS completed development quickly due to Infineon’s integrated toolchain and robust controller architecture.
Block diagram of Infineon’s EZ-USB FX10. Image used courtesy of Infineon
The 4K camera variant features CIS’s proprietary Clairivu image signal processor, all housed in a 29-mm cubic form factor, representing a 50% reduction in size compared to previous models. With broader adoption across new verticals, the CIS-Infineon pairing demonstrates how high-speed connectivity and compact design can unlock opportunities in demanding embedded applications.
Mini-Circuits and Menlo Micro Push RF Switching to 18 GHz
Mini-Circuits has introduced the MEM-SP4T-A18, a micromechanical SP4T absorptive switch that leverages Menlo Micro’s Ideal Switch technology, offering a compelling alternative to traditional solid-state and electromechanical RF switches.
Block diagram of the MEM-SP4T-A18. Image used courtesy of Mini-Circuits
Co-developed with Menlo Micro, the module (datasheet linked) supports frequencies up to 18 GHz, features 15-µs switching speed, and maintains low insertion loss over billions of cycles. These characteristics make it a standout in RF test equipment, communications infrastructure, and signal routing applications where speed and endurance are paramount.
The collaboration between Mini-Circuits and Menlo Micro also highlights how emerging MEMS-based technologies are reshaping established hardware categories. For engineers working in high-frequency systems, the MEM-SP4T-A18 offers a fresh design path with a clear tradeoff advantage in performance, power, and longevity.
link

